종부세 기준 : 종합부동산세

종부세 기준 : 종합부동산세
종부세는 6월 1일 기준으로 보유한 주택이
6억 원(1세대 1주택은 9억 원)
종합합산토지는 5억 원
별도합산 토지는 80억 원 초과하는
부동산을 보유한 사람에게 부과됩니다.
즉, 주택과 토지를 유형별로 구분하여
인별로 합산해서 공시지가 초과분에 대해서
세금을 책정하는 과세이다.
정부의 의도는 6월 1일 전에 모두 처분할 수 있는
것은 하라는 것이다. 그래야 종부세 안 나온다.

종부세(종합부동산세)에서
가장 중요한 부분이 바로 주택 수 계산입니다.
이유는 인별로 소유한 주택 수에 따라
세율이 달라집니다.

2주택 이하인지, 3주택 이상 또는
조정 대상 지역 2주택인지에 따라
세율이 달라집니다.
일반적으로
1주택이라면 부부 공동명의
2주택이라면 각각 1채씩 소유하는 것이
유리합니다.
아래에서 주택 수 계산에 대해
자세히 살펴보겠습니다.


1. 공동소유 주택
부부 공동명의로 주택을 소유하고 있다면
각자의 주택 수에 포함합니다.
즉 남편 1채, 아내 1채로 인정됩니다.
2. 지분을 20% 이하의 공동상속주택
공동소유자가 각각 1채씩 소유한 것으로 봅니다.
단, 종부세(종합부동산세) 과세 기준일(6월 1일) 현재
지분율이 20% 이하이고 지분의 공시가격이
3억 원 이하면 주택 수에서 제외됩니다.


3. 다가구주택
여러 가구가 살고있어도 다가구주택은
전체를 1채로 봅니다.
4. 임대주택
임대주택은 주택 수에서 제외됩니다.

종부세(종합부동산세) 주택 기준 대상 계산법
디테일은 아래 확인하세요.

납부는 12월 1일부터 15일 사이 납부하면 됩니다.
종합부동산세(종부세) 기준 및 방법에 대해 잘 정리된
기획재정부 보도자료 참고. 아래에서 확인하세요.
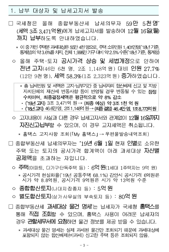
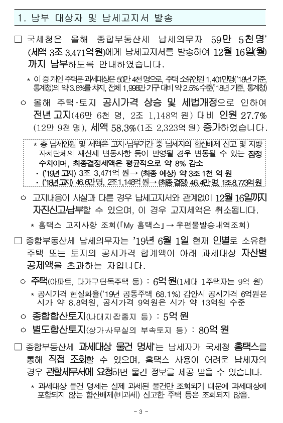
납부 대사장 및 납세고지서 발송

종합부동산세 개요

1주택자 세액공제 사례.

종부세 자진신고

종부세 납부기간

징수유예 홈택스 신청방법

종합부동산세 고지 신고 및 납부 관련 질문들!!








종합부동산세 전자신고 방법
홈택스에서 위 순서대로 진행하시면 되요.






지금까지 종부세 기준 : 종합부동산세 정보를 정리했습니다. 추가적인 정보는
등으로 검색하고 알아보세요.
2020/06/26 - [분류 전체보기] - 617 대책에 시중은행 신용대출 증가추세
617 대책에 시중은행 신용대출 증가추세
617 대책에 시중은행 신용대출 증가추세 617 대책에 시중은행 신용대출 증가추세 시중은행의 6월 신용대출이 급증한 것으로 나타났다. 더욱이 정부의 6‧17 부동산 대책으로 전세대출 규제가 강화
estate.453010star.co.kr
2020/06/26 - [분류 전체보기] - 6‧17 부동산 대책 갭투자 어려워진다. 주담대 규제 강화 알아보자
6‧17 부동산 대책 갭투자 어려워진다. 주담대 규제 강화 알아보자
6‧17 부동산 대책 갭투자 어려워진다. 주담대 규제 강화 6‧17 부동산 대책 갭투자 어려워진다. 주담대 규제 강화 알아보자 최근 집값이 많이 오른 수도권의 서쪽 절반과 대전, 청주가 조정대상��
estate.453010star.co.kr
'부동산과 금융' 카테고리의 다른 글
| 부동산 아파트 양도소득세 양도세 계산기 (0) | 2020.07.22 |
|---|---|
| e편한세상 지제역 분양가 모델하우스 계약금 (0) | 2020.07.22 |
| 포레나 순천 분양가 평면도 모델하우스 청약 (0) | 2020.07.22 |
| 고덕신도시 제일풍경채 2차 에듀 분양가 청약 평면도 모델하우스 (0) | 2020.07.22 |
| 시흥 금강펜테리움 오션베이 분양가 청약 (0) | 2020.07.21 |